durchgeführt am P2 von 2005
Kraftstoff einsparen ohne nennenswerten Komfortverlust
In der kalten Jahreszeit läuft der ICE oft nur wegen der Heizung , vor allem bei Kurzstrecken verursacht dies einen z. T. erheblichen Mehrverbrauch, der nicht unbedingt sein muß.
Die Überlegung war: wie kann man die Anforderung des Verbrennungsmotors durch die Heizung deaktivieren?
Das A/C Steuergerät (ECU) vom Bus zu nehmen und dadurch dem Motorsteuergerät einfach zu „verschweigen“, daß geheizt wird, ist wegen der sehr komplexen Busanbindung der einzelnen ECUs nicht ohne weiteres möglich. Jedenfalls nicht, ohne viele andere Funktionen zu beeinträchtigen oder zu verlieren (das Blockschaltbild des Bus-Systems veranschaulicht dies). Und ein softwaremäßiger Eingriff ist nicht so leicht machbar, und wenn jemand dies könnte, dann würde es sicher zu evtl. Garantie-Problemen führen.
Original-Schaltpläne lasse ich aus rechtlichen Gründen lieber weg, ist zum eventuellen Nachbau auch nicht unbedingt notwendig.
Die Vorgabe war also, eine einfache, billige und leicht rückgängig zu machende Änderung zu finden.
Nach dem Inspizieren von Schaltplänen kristallisierte sich eine Möglichkeit heraus, die bei ausgeschalteter Klimaanlage den Gebläsemotor weiterhin versorgt und so den Innenraum klimatisiert. Denn die Temperaturregelung bleibt auch bei ausgeschalteter Klimaautomatik aktiv, weil durch den Fahrtwind eingedrückte Luft ja auch temperiert werden muß. Bei ausgeschalteter Air-Condition wird sinngemäß nur die Meldung auf den Bus gegeben: „Heizung aus – kein Motorlauf zum Heizen notwendig“, im Hintergrund bleibt sie aber ohne Gebläsefunktion eingeschaltet.
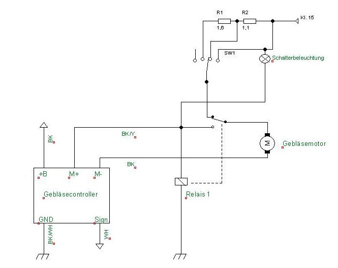
Also hab ich mir folgende kleine Schaltung ausgedacht:
Der Gebläse-Controller bekommt normalerweise von der A/C ECU ein PWM-Rechtecksignal (ca 2 V, 5 kHz) und regelt danach die Drehzahl des Gebläsemotors. Die Signal-Leitung aufzutrennen und hier ein entsprechendes Signal einzuspeisen, wäre möglich, aber aufwendiger.
So wird einfach die + Versorgung des Motors bei eingeschalteter Klimaanlage vom Relais geschlossen und alles ist wie vorher. Wenn man sie ausschaltet, lässt das Relais los und er Motor wird über Kl. 15 versorgt (= in diesem Fall die Steckdose unterhalb des Handschuhfachs). Über S1, R1 und R2 ist die Drehzahl regelbar, bzw auch ausschaltbar. Die Verschaltung von B1 ist so gewählt, daß die Schalterbeleuchtung nur dann aktiv ist, wenn auch S1 mit dem Motor verbunden ist, dieser also auch über den Schalter bedienbar ist. Wenn die Klimaautomatik eingeschaltet ist, bleibt sie dunkel, und alle Funktionen sind wie gewohnt.
Und jetzt zur Praxis:
Während der 3 Monate, in denen die Schaltung probeweise installiert war, hat sich gezeigt, daß die Drehzahl auf Stufe 1 die geeignetste ist. Bei höheren Drehzahlen werden die Komforteinschränkungen (siehe unten) stärker spürbar. Allenfalls die Möglichkeit, das Gebläse auszuschalten, ist nützlich. Man kann dann, so wie die Automatik es macht, das Gebläse erst zuschalten, wenn der Motor ein paar Minuten gelaufen ist und wenigstens schon lauwarme Luft erzeugt.
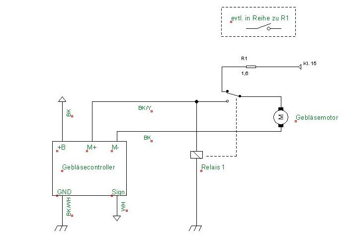
Also reicht es aus, nur einen Widerstand R1 mit ca 1,6 Ohm zu verschalten, S1 und R2 fallen weg und nur ein normaler 1-poliger Schalter wird benötigt. Es funktioniert aber auch sehr ordentlich ganz ohne Schalter:
Der Widerstand muß aber ein Lastwiderstand sein, ich nahm einen Gebläse-Vorwiderstand, wie er z.B. bei VW/Audi ohne Klimatronik verwendet wird. Er kann beim Auto-Verwerter oder auch bei Online-Auktionshäusern beschafft werden. Wichtig ist aber, daß er im Luftstrom befestigt wird, denn er wird sehr warm. Ich hab ihn direkt in den Lufteinsaugbereich über dem Gebläsemotor, unterhalb des Innenraumfilters befestigt. Guten Zugang gibt es durch den Schacht des Filters.
Wenn man die Beifahrer-Fußraumverkleidung entfernt (einfach vorne anfassen und beherzt nach unten ziehen), werden die Stecker des Gebläse-Controllers sichtbar. Einer mit 3 Kabeln, das dünne Weiße davon ist die oben beschriebene Signalleitung, und ein 2 poliger, der den Gebläsemotor mit dem Controller verbindet.
Den 2poligen Stecker steckt man aus und verbindet das gelb/schwarze Kabel mit einem kurzen Stück Kabel, auf das man je einen Kabelschuh und –Stecker aufcrimpt, wieder mit der Buchse. Das schwarze Kabel wird auch mit Kabelschuh und –Stecker versehen und nach obigem Schaltplan verschaltet. Die Stromversorgung über die Steckdose beim Handschuhfach ist auch machbar, indem das + Kabel der Steckdose hinter der Verkleidung angezapft wird, dann ist die Steckdose noch frei und man sieht gar nichts von der ganzen Massnahme. Hier wurde aber nur ein normaler Stecker verwendet.
Die original-Stecker sind aber minimal breiter als das übliche 6,3 mm Normmaterial. Man muß die aufgecrimpten 2 Stecker ein bißchen aufbiegen und so verbreitern, daß sie passen. Geht problemlos.
Hier noch ein Blick durch den Filterschacht auf den Lastwiderstand:
Das Relais und die Verkabelung kann bequem hinter der Fußraumverkleidung verstaut werden, hier ist alles aus Kunststoff, somit besteht keine Gefahr von Kurzschlüssen bei evtl. Berührung von Gehäuseteilen. Hier die noch provisorische Lösung, besser sind natürlich isolierte Stecker:
Nachdem alles sauber befestigt und geordnet ist, kann die Verkleidung wieder aufgesteckt werden und (fast, je nach Version) nichts ist sichtbar.
Hier noch der Gebläseschalter S1 (unten), der wirklich nicht notwendig ist, und auch wieder entfernt wurde:
Bei der ganzen Aktion wurde kein Loch gebohrt und nach dem evtl. Entfernen, was in ca 10 min machbar ist, bleibt rein gar nichts zurück. So muß keinerlei Garantiebeeinträchtigung befürchtet werden. Es besteht aber sowieso nur noch die Hybridgarantie, für mehr ist das Fahrzeug bereits zu alt.
Fazit: Es ist möglich, daß der Antrieb durch die Entziehung der Wärme etwas länger in niedrigeren Stages bleibt, aber der ICE schaltet deutlich öfter ab.
Bei Autobahnfahrten ist so gut wie keine Komforteinbuße zu bemerken, auf Landstrassen und im Stadtverkehr bemerkt man nach längeren elektrischen Strecken ohne ICE, zB. Gefällen, daß es aus der Heizung langsam kühler kommt. Allerdings auch nur bei Geschwindigkeiten unter 70 km/h, denn oberhalb dreht ja der ICE „leer“ mit und die Wasserpumpe fördert warmes Kühlwasser in die Heizung. Sobald der ICE wieder anspringt, kommt es auch sofort wieder warm.
Auf Langstrecken und Autobahn wird die Einsparung recht mager ausfallen, aber z. B. bei meinem Fahrprofil (rel. Kurzstrecke, 15km Landstrasse, 50 / 100km/h) lässt sich 0,3 bis zu 0,5 l pro 100km Verbrauchsminderung in der kälteren Jahreszeit feststellen. Bei einem finanziellen Aufwand von unter 20 €.
Am Interessantesten ist das Ganze in den Übergangszeiten, also Frühjahr und Herbst. Im Winter selbst, zumindest bei sehr kalten Außentemperaturen, werden die Meisten dann doch wieder auf normalen Klima-Automatikbetrieb schalten.
Alles wieder nach bestem Wissen und Gewissen, aber natürlich ohne Gewähr und Haftung.








